Razlozi za kupovinu SolidWorks i SolidCAM softvera
Prelazak na 3D CAD i CAM software
Potreba za proizvodnjom složenijih alata
Integracija CAD i CAM software-a u jedan paket
Smanjenje mogućnost greške pri konstrukciji i izradi alata
Obuka i tehnička podrška korišćenja software-a
Razvoj proizvoda po zahtevu kupca

Dizajn proizvoda
.

Konstrukcija alata
Razlozi za kupovinu SolidWorks i SolidCAM softvera
Prelazak na 3D CAD i CAM software
Potreba za proizvodnjom složenijih alata
Integracija CAD i CAM software-a u jedan paket
Smanjenje mogućnost greške pri konstrukciji i izradi alata
Obuka i tehnička podrška korišćenja software-a
Familije alata

Korišćenje konfiguracija u konstrukciji alata
standardni delovi i konfiguracije

Standardizacija delova korišćenjem konfiguracija
.

Standardizacija delova korišćenjem konfiguracija
Upotreba SolidWorks i SolidCAM softvera u proizvodnji
Dizajniranje zaptivki po zahtevu kupca
Konstrucija alata
Izrada tehničke dokumentacije
Priprema tehnološkog postupka u proizvodnji alata
Programiranje i simulacija rada CNC mašina
Dodatna dokumentacija

Izrada uputstva za montažu
.

Izrada uputstva za montažu
Rezultati korišćenja SolidWorks i SolidCAM softvera
Jednostavnija i brža konstrukcija i izrada tehničke dokumentacije
Ubrzanje procesa proizvodnje alata
Povećanje produktivnosti u izradi alata
Smanjenje mogućnosti greške pri dizajnu i izradi složenijih alata
Skraćeno vreme razvoja i izrade novih proizvoda
Olakšane prepravke i dorade alata
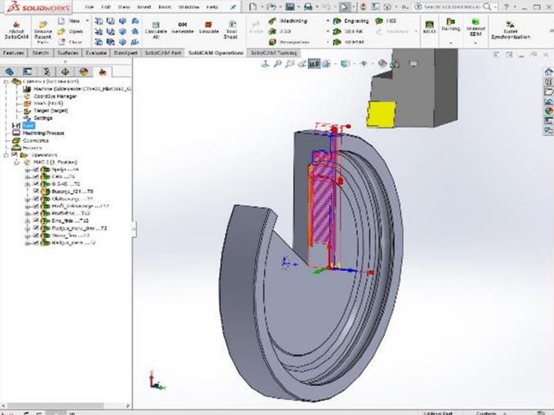
Korišćenje SolidCAM softvera

Izrada programa za proizvodnju na CNC mašinama.

Izrada programa za proizvodnju na CNC mašinama
O kompaniji PolySeal
Osnovana 1991. godine
Osnovna delatnost firme – proizvodnja zaptivnih elemenata
Bavi se:
Proizvodnjom zaptvnih elemenata od gume i plastike
Razvojem i proizvodnjom gumenih smeša
Konstrukcijom i izradom alata (kalupa) za proizvodnju zaptivki
Polyseal, Trstenik