SolidCAM 

Не вярвайте на думата - Сравнете на вашата машина!

SolidCAM е устойчиво и ефективно решение за програмиране на всички ваши CNC машини.

Solfins е единственият местен екип, който може да накара вашата машина да работи точно както сте си представяли!

Фрезови + Стругови + Симулации + Постпроцесори

Вече имате или току-що закупувате първата си CNC машина?

Solfins със SolidCAM може да направи две от вашата CNC машина!

Нов член на вашия екип

SolidCAM според вашите параметри изчислява най-ефективните режими на рязане, така че да получите оптимално качество на детайла за най-кратко време на цикъл! 

Пазител на вашите ресурси

SolidCAM поддържа постоянна сила на рязане на режещия инструмент и има контрол на вибрациите по време на обработка, така че щади вашите инструменти, машината и не произвежда брак! 

Автоматизация на работата

SolidCAM автоматизира работата на потребителя и работата на машините, които изпълняват неговия управляващ код! 

Интелигентна инвестиция

SolidCAM може да ви спести една или повече CNC машини годишно! Това означава и спестявания на пространство, електричество, инструменти...

SolidCAM iMachining

патентована технология за ефективна 2D и 3D обработка

Уникална технология в машинната обработка, която позволява повишаване на ефективността на обработка и съкращаване на времената на цикъл до 70%!

Опростена е процедурата на програмиране, повишена е издръжливостта на инструментите, намалено е натоварването и износването на CNC машините. 

iMachining технологията РАБОТИ С ВСЕКИ ВАШ ИНСТРУМЕНТ!

SolidCAM основен модул за фрезоване

SolidCAM 2.5D Milling + AFRM + Indexial 4/5-Axis Milling

Никога няма да разберете какво може вашата фреза, докато не ѝ осигурите G-код от SolidCAM софтуера! Без значение дали става въпрос за 2.5 фреза или 5-осна CNC машина.

2.5D Milling - двуосно и половина фрезоване

Симултанна двуосна обработка в равнината (XY равнина), докато движението по третата ос (Z ос) е позиционно. Поддържа профилно фрезоване, изработка на джобове и канали, правилни конични повърхности, пробиване и нарязване на резби.

AFRM - Automatic Feature Recognition and Machining

Автоматично разпознаване и обработка на джобове, отвори, премахване на ръбове. Класифициране на форми според тип, дълбочина и ориентация. Автоматичен избор на технология според предварително зададени правила и стандарти. 

4-осна и 5-осна индексирана (позиционна) обработка

SolidCAM автоматично изчислява всички необходими движения по 4/5-ос (завъртане на работната маса или наклон на главното вретено), което позволява сложна обработка на всяка страна на детайла.

SolidCAM модули за фрезоване

SolidCAM HSR + HSM + HSS

SolidCAM HSS High-Speed Surfacing - Триосно фрезоване

Специализираните HSS операции за локална обработка на повърхности дават пълен контрол върху траекторията на инструмента и в резултат на това се получава ненадминато качество на обработената повърхност.

SolidCAM HSM High Speed Machining - Триосно фрезоване

Триосна симултанна обработка на сложни детайли и триизмерни повърхности. SolidCAM в своя HSM модул осигурява голям брой стратегии за финална обработка.

SolidCAM HSR High Speed Roughing - Триосно фрезоване

HSR предлага различни стратегии за груба обработка и е оптимизиран за работа при високи скорости на рязане. Чрез осигуряване на контрол върху непрекъснатото движение на инструмента, този модул позволява работа с високи скорости на подаване. 

Търсите решение за вашата CNC машинна? 

Свържете се с нас да предложим подходящо решение!

SolidCAM модули за симултано фрезоване

SolidCAM 4AXIS + 5AXIS + Probe + Допълнителни модули за CNC фрези

SolidCAM 4-осно симултанно фрезоване

4-осно симултанно фрезоване в SolidCAM позволява едновременно движение на три линейни оси (X, Y, Z) и една ротационна ос (обикновено A-ос около X или B-ос около Y).

SolidCAM Simultaneous 5x Milling - 5-осно симултанно фрезоване

Софтуерно решение за програмиране на 5-осни CNC машини. Интелигентни и мощни стратегии за петосна обработка позволяват използването на SolidCAM софтуера при обработка на детайли с много сложна геометрия, като: ядра и кухини на форми, авиационни части, лопатки на турбини и витла.

Solid Probe - Програмиране на измервателни сонди

 Програмиране на операции, които се използват за задаване на нули на детайли и за проверка на определени характеристики/размери по време на самия процес на обработка, чрез използване на специални измервателни пипала (touch probe), предназначени за контрол и калибриране (Renishaw, Blum и др.).

Automatic Edge Breaking & Trimming

Премахване на ръбове и части от стружки:

  • Лесно програмиране на модула
  • Симулация на машинна обработка на ръбове
  • Готов детайл директно от машината!

SolidCAM Geodesic Machining

Геодезична обработка (Geodesic Machining) позволява обработка на сложни триизмерни форми (3D твърдотелни модели и групи от повърхности) с помощта на траектория на инструмента, която има постоянна странична стъпка (stepover) и обхваща и вдлъбнатите части.

SolidCAM Port Machining

Стратегията Port Machining е специализиран вид обработка, която се прилага за обработка на двигателни блокове, в корабостроенето и за други специални цели с извити отвори, достъпът на инструмента до които е доста затруднен.

SolidCAM Wire - Програмиране на CNC ерозиращи машини с тел

Максимална прецизност: Перфектна обработка на най-фините детайли и сложни геометрии.

Интуитивно програмиране: Изцяло нов интерфейс, който спестява време и намалява грешките.

Пълна интеграция: Програмирайте телен EDM в същата CAD/CAM среда като останалите машини.

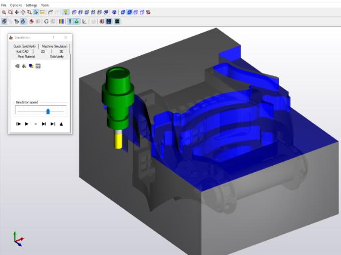
SolidCAM Machine simulation

Машинни симулации

Понякога не е достатъчно да се използват класически режими на обработка и постпроцесори, за да сме сигурни, че няма да има колизии и проблеми при обработката.

Затова Solfins при необходимост може да сканира и детайлно да моделира машините, и особено работното пространство на машината, за да се направи пълна машинна симулация на обработката, необходима за 100% предвидимо производство.

Търсите решение за вашата CNC машинна? 

Свържете се с нас да предложим подходящо решение!

SolidCAM модули за програмиране на CNC стругове

SolidCAM TURN + Turn-Mill + SWISS-Type

SolidCAM основен стругов модул

Външно/Вътрешно струговане

обработка на канали

нарязване на външни/вътрешни резби

пробиване

отрязване 

SolidCAM Turn-Mill струговане с фрезоване

Чрез обединяване на струговане и фрезоване в един обработващ център се дава възможност за пълна обработка на цилиндрични детайли в една настройка. Този подход значително намалява времената на цикъл и гарантира по-голяма точност чрез елиминиране на грешките при повторно затягане.

SWISS-Type обработка

Swiss CNC стругови центри са рентабилно решение за машинна обработка на малки, сложни и прецизни детайли. Тези модерни машини избутват материала през направляваща втулка (guide bushing) и извършват рязане, използвайки линейни или револверни инструменти, всичко това с една настройка.

Постпроцесори

SolidCAM и Solfins постпроцесори за всички ваши CNC машини с всякаква управляваща единица. По този начин постпроцесорът позволява:

  • Програмиране на всички ваши CNC машини от една позната среда, което значително улеснява ученето и допринася за ежедневната ефективност на производството
  • Някои функционалности на машината, особено при многоосна обработка, дори не можете да използвате без подходящ постпроцесор, тъй като сложните траектории не могат да се програмират ръчно
  • Работата на машината можете напълно да адаптирате към вашите нужди с помощта на настройки, които автоматично се разпространяват през постпроцесора

Търсите решение за вашата компания?

Свържете се с нас, за да организираме среща, да се запознаем с вашите нужди и процеси и да предложим подходящо решение!