NC Mold and Die Programmer rola

Program Milling Machines for Mold and Die design to produce 3D parts using the Programmer Role on the 3DEXPERIENCE Platform
20 октомври 2025 г. от
NC Mold and Die Programmer rola
Solfins doo, Mile Andesilić
| No comments yet

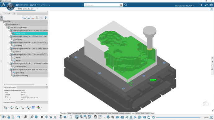
Programiranje glodalica za izradu kalupa i alata (mold & die) na 3DEXPERIENCE platformi se vrši pomoću role „NC Mold and Die Programmer“ u okviru DELMIA aplikacija. Ova platforma omogućava NC (Numerically Controlled) programerima potpunu digitalnu kontrolu nad dizajniranjem, simulacijom i validacijom složenih obradnih procesa, što je ključ za preciznu i optimizovanu proizvodnju kalupa, alata i drugih 3D delova.

Osnovne funkcionalnosti

Omogućava programiranje naprednih 2.5-osnih i 3-osnih glodalica kao i EDM (electrical discharge machining) mašina za izradu složenih, trodimenzionalnih komada.​


NC programer koristi 3D model, unese željene parametre obrade, bira type mašina i alata (glodala, burgija), definiše referencu obratka, postavi grubo i završno obrađivanje te generiše i verifikuje NC putanju alata pomoću simulacije procesa.​


Funkcije uključuju: postavljanje radnog komada, izbor alata, simulaciju uklanjanja materijala, generisanje NC koda i dokumentacije za rad na shop flooru.​

Prednosti za Mold

Omogućava višeslojnu optimizaciju putanje alata radi minimizacije vremena mašinske obrade, smanjivanja grešaka i rizika od sudara.


Podržava površinsku, prizmatičnu, aksijalnu i složenu 5-osnu obradu za izradu okvira, šupljina, kliznih jezgara i ostalih kompleksnih geometrija koji su tipični za kalupe i alatne inserte.​


Procedura omogućava kolaboraciju između konstruktora, programera i tehnologa kroz cloud okruženje, što olakšava ažuriranje podataka u realnom vremenu i povezivanje sa drugim CAD/CAM aplikacijama.​

Proces rada na 3DEXPERIENCE

  • Direktno integrisano sa modelima nastalim u Catia 3DEXPERIENCE ili uvoz 3D modela iz CATIA V5, SOLIDWORKS, STEP, IGES ili drugih CAD formata.​..
  • Definisanje vrste obrade, odabir mašine, alata i parametara rezanja.
  • Simulacija procesa i analiza odstranjivanja materijala radi optimizacije.​
  • Generisanje NC koda kompatibilnog sa shop-floor opremom i dokumentacija za proizvodnju.​

Lako ponovno iskorišćenje programa za tipske forme

  • Najbrži način kreiranja novog programa
  • Koristi se dokazana tehnologija obrade (tools, parameters, feeds & speeds, etc.)
  • Održava intelektualna svojina kompanije
  • Laka definicija templejta


Za specifične zahteve u oblasti izrade kalupa i alata, DELMIA NC Shop Floor Programmer Role nudi kompletan digitalni pristup od pripreme, preko simulacije do produkcije, što uveliko ubrzava i olakšava proizvodnju kvalitetnih 3D delova.

NC Mold and Die Programmer rola
Solfins doo, Mile Andesilić 20 октомври 2025 г.
Споделяне на статус
Маркери
Архив
Регистрирайте се да оставиш коментар