SolidCAM 2019 noviteti

Šta donosi verzija 2019?
1 юли 2019 г. от
SolidCAM 2019 noviteti
Solfins doo, Pavle Ogrizović
| No comments yet

SolidCAM 2019 možda donosi i najveće unapređenje softvera između dve generacije vodećeg CAM rešenja za upravljanje CNC mašinama. Poseban akcenat je na unapređenjima u iMachining 2D i 3D modulima koja omogućavaju još brži rad!

Novi iMachining 2D i 3D

Najveće unapređenje softvera do sada!

Odoo image and text block

1. Automatsko prepoznavanje geometrije

iMachining 2D i ranije je mogao biti korišćen za 2.5D operacije ali jedan komad ima brojne featur-e koje je trebalo definisati (ivice, rupe i otvore, 2D skice, konture, itd), te je to moglo uzeti dosta vremena.

Zatim je proces delimično uprošćen funkcionalnošću "Smart Face", da bi u verziji 2019 dobio možda i najveće pojedinačno unapređenje softvera do sada - Feature Recognition!

Nova funkcionalnost ima četiri moda:

  • Feature Recognition by Face (default mod) - Na modelu izaberite površine koje želite da obrađujete (mogu biti i na različitim dubinama)

  • Feature Recognition by Chains

  • Outside Feature Recognition

  • Chains without Feature Recognition

Odoo image and text block

2. Premeštena je "Floor fillet" opcija

Zbog uvođenja naprednih funkcija Feature Recognition sada je Floor fillet opcija u iMachining 2D verziji 2019 premeštena je u svoj poseban tab na stranici "Geometry".

Odoo image and text block

3. Obrada poluotvorenih džepova

U iMachining 2D geometrija džepova se definiše kao otvorena, zatvorena ili polu-otvorena, što utiče ne samo na putanju alata nego i na metod koji SolidCAM softver koristi za obradu komada.

Od verzije 2019 dodato je check-box polje "Semi-open as closed". Čekiranjem ove funkcije putanja alata biće kreirana kao da je reč o zatvorenom džepu, to jest, alat će džepu pristupiti odozgo umesto ulaskom sa strane.

Odoo image and text block

4. Još brža obrada prolazima u jednom nivou

Nova funkcionalnost u iMachining 2D verziji 2019 jeste checkbox polje "Enter all open edges first". Njegovim čekiranjem zadajete softveru da kreira putanje alata po svim pravcima koji su dostupni sa spoljašnje ivice obradnog komada.

Tako se postiže da alat pristupa obradi bez pomeranja po Z-osi dok god je to moguće, te umesto da se podiže i premešta na novu poziciju, traži sve ulaze u komad koji se mogu uraditi u jednoj osnovnoj ravni.

Odoo image and text block

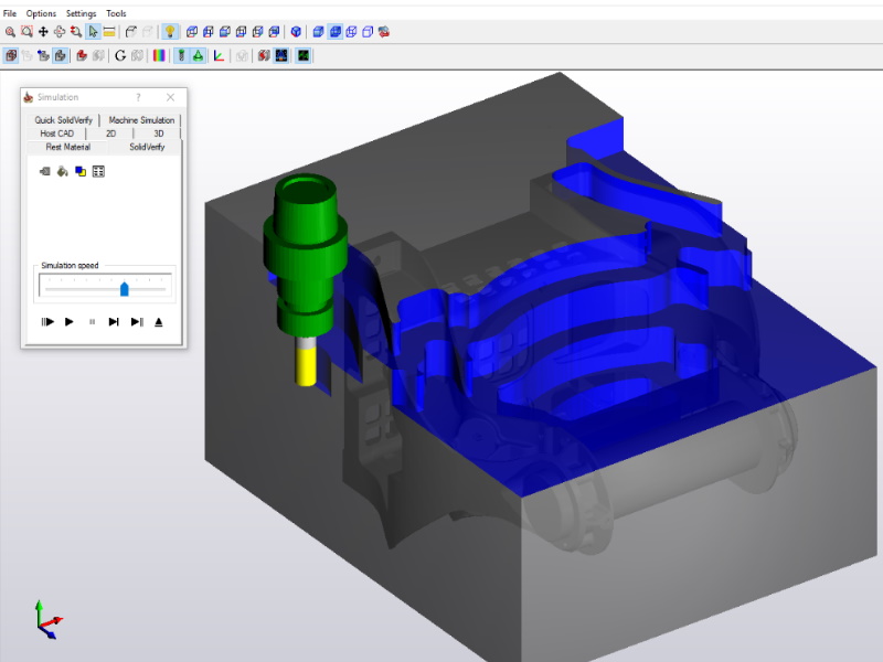
5. Zaštita od kolizije holdera alata

Realističniji prikaz holdera alata tokom simulacije u iMachining 3D modulu sprečava koliziju držača alata i dela u toku obrade:

sada možete izaberati stari tip prikaza - standardni holder (precizni geometrijski podaci o holderu) ili novi tip prikaza dostupan od verzije 2019 - STL Holder (STL fajl koji sadrži podatke o obliku i vizuelnim karakteristikama vašeg holdera)

Odoo image and text block

6. Ograničenje dubine ACP-a na 1.0

iMachining 3D za proračun putanje alata koristi funkcionalnosti parametara za Step down (za duboki prolaz alata za bržu obradu) i Rest Rough / Step-up (za dodatnu obradu nakon inicijalnog glodanja).

Od verzije 2019 Step up prolazi mogu biti ≥ 1.0 ACP (Axial Contact Points), dok čekiranjem polja "Limit depth to one ACP" ograničavate dubinu prolaza na 1.0 ACP.

2.5-osno glodanje

 
 

Multi-Depth Drilling

..

 
 

Face Mill Boundary by Updated Stock

..

 
 

Ignore Angled Edges in Chamfer Recognition

..

 
 

Lower Level in Chamfer Recognition

..

 
 

Multi-Tool for Pocket Operation

..

 
 

Improved Geometry Synchronization With Smart Face Geometry

..

 
 

Capturing Geometry Filters

..

 
 

Hole Wizard Process Selection Improvements

..

iMachining - Feature Recognition

 
 

What is iMachining Feature Recognition?

..

 
 

iMachining Feature Recognition Modes

..

 
 

iMachining Feature Recognition by Faces

..

 
 

iMachining Feature Recognition by Chains

..

 
 

iMachining Outside Feature Recognition

..

 
 

iMachining Feature Recognition Additional Comments & Settings

..

Simulacija mašinske obrade

 
 

Simulator Overview

..

 
 

Simulator Flyout Window Mode

..

 
 

Simulator Integrated Mode

..

 
 

Simulator Controls

..

 
 

Simulator Record Mode

..

 
 

Simulator Solid Model Visibility

..

 
 

Simulator Jump-to Scrolling

..

 
 

Simulator Jump-to Tool Path

..

 
 

Simulator Timeline Options

..

 
 

Simulator Launch from Operation

..

Ostali noviteti i unapređenja u SolidCAM 2019

 
 

Save As STL Editor

..

 
 

Facet Model Editor

..

 
 

Facet Model Editor Drag & Drop

..

 
 

Auto-Detect Stock & Target Bodies

..

Sve novosti u SolidCAM 2019:

  • An All New SolidCAM Simulator

  • Customization of Menus in CAM Manager

  • iMachining 2D Feature Recognition Technology

  • STL Holder Protection & Limit Step-Up in iMachining 3D

  • Multi-depth Drilling & Multiaxis Constant Stepover Operations

  • New Tools Support for Sim. 5-Axis and HSS Operations

  • Enhancements in Several 2.5D Milling Operations

  • Updated Stock Options and Improvements

  • Facet Model Transform Utility

Preuzmite prezentaciju noviteta u SolidCAM 2019 >

SolidCAM 2019 noviteti
Solfins doo, Pavle Ogrizović 1 юли 2019 г.
Споделяне на статус
Маркери
Архив
Регистрирайте се да оставиш коментар