SolidCAM u novoj verziji donosi tri glavne grupe unapređenja, sa fokusom na Simulator i ToolKit, uz ošta unapređenja kroz sve druge module ali i pozadinska unapređenja softvera usmerena na bolje performanse softvera i brzinu rada. Prve dve grupe unapređenja predstavljamo na posebnim stranicama bloga, a na ovoj stranici imate kompletan pregled različitih unapređenja kroz module, od 2,5D do 5-Axis modula..
DODATNI RESURSI ZA ISTRAŽIVANJE NOVOSTI U NOVOJ VERZIJI
WEBINAR - SolidCAM 2021 novosti
trajanje: 60 minuta
SolidCAM Simulator - Nove simulacije mašinske obrade
SolidCAM ToolKit - Efikasno upravljanje alatima u obradi
Opšta unapređenja softvera i modula
Pregled najvažnijih unapređenja u svim modulima i alatima softvera dajemo niže na ovoj stranici kroz foto i video klipove.
unapređenja 2.5D Milling modula
Face Milling – Roll in Approach for Hatch
Thread Milling – Multi-start Threads Support
Thread Milling – Infeed Patterns Support
Thread Milling – Lead in/out with Arc, Normal & Tangent
Thread Milling – Minor Diameter Definition
Thread Milling – First Step Over Control in Rough

Thread Milling – Decimal Depth Support

Profile – Lead in/out Flip Option for Center Tool Path
unapređenja turning modula
Trochoidal Turning – Improved Tool Path Algorithm
STL Holder Protection in Turning
Fixture Protection in Turning

Trochoidal Turning – Improved Tool Path Algorithm
Drag & Drop Templates in Turning
unapređenja u HSR/HSM Modulima
HSR – Join Gaps & Pass Extension
HSR – Join Gaps Tool Path
HSR – Pass Extension Tool Path
Turbo HSR
Turbo HSR – New 3D Boundaries

Tool Contact / Part / Silhouette Boundary
Turbo HSM
Turbo HSM - Combination - Linear Machining
Edge Breaking - 5-Axis Minimal Tilting
Turbo Finishing - Tool path point reduction
HSS & Sim 5X Unapređenja
HSS/Sim 5X - Multiple guide curves
HSS/Sim 5X - Extend edge curve
SIM 5X – Operation Name Changes
Geodesic Machining - 3X support
Rotary Machining - Side shift
Rotary Machining – Corner Smoothing

Undercuts machining
SolidCAM Auto 3+2 Roughing
Auto 3+2 - Manual mode (Example 1)
Auto 3+2 - Manual mode (Example 2)
SolidCAM Edge Breaking
Edge Breaking - 3-Axis
Edge Breaking - 4-Axis
Edge Breaking - 5-Axis Minimal Tilting
Edge Breaking - Full 5-Axis
SolidCAM Edge Trimming (za kompozitne i sl. komade)
Primer: Vacform Group Ltd - 5-Axis CNC Trimming
SolidCAM Edge Trimming simulation
Još neka unapređenja u SolidCAM 2021 verziji

SIMULATION: Revolved STL Tool Items in Milling Simulations + Simulation Enhancements via ToolKit

Machine Simulation: Simplified Structure and Complex Holder Support

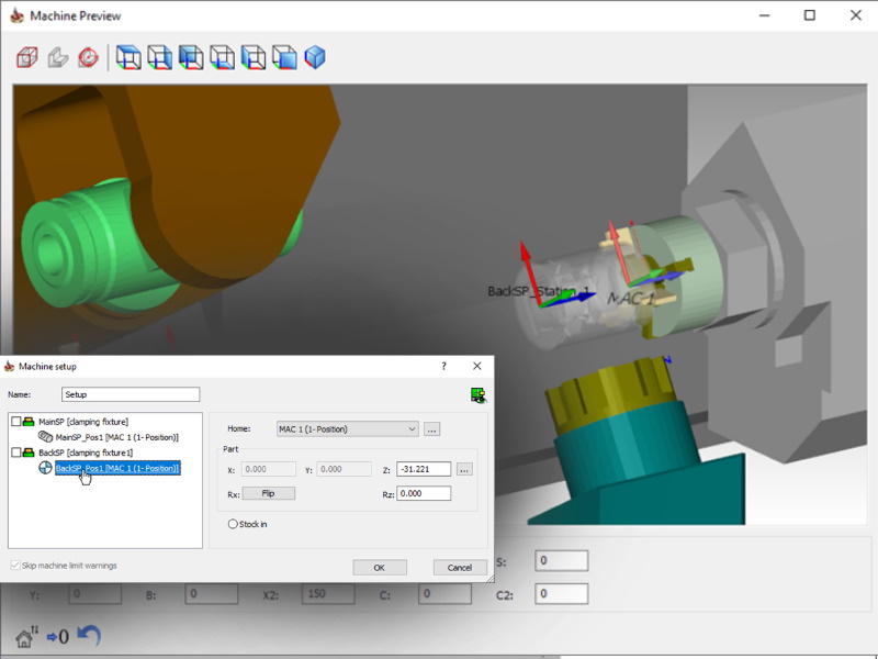
Machine Preview: Visualizing Part Positions in Machine Setup
opšta unapređenja
Automatic Updated Stock ograničen na 50% CPU
update stock-a bez usporavanja rada softvera
Napomena: Ova izmena načina rada softvera ne utiče na kalkulacije koje se koriste za putanje alata ili simulacije. U tim slučajevima, SolidCAM i dalje koristi 100% CPU jezgara za maksimalne performanse.
SolidCAM ShopFloor Editor
fleksibilnost CNC operatera da završe posao
SolidCAM ShopFloor Editor namenjen je za pravljenje manjih izmena u operacijama koje se mogu uraditi na samoj mašini od strane CNC operatera, na primer u smenama kada nisu dostupni CNC programeri, itd.
Webinar (70 min):
SolidCAM Simulator 2021
Upoznajte kompletan SolidCAM Simulator mašinske obrade u trenutno najnovijoj aktuelnoj verziji za 2021. godinu.
SolidCAM 2021 novosti