Projektovanje međuzavisnih delova sklopa - SolidWorks Assembly Envelopes

Olakšajte fajlove velikih sklopova u toku rada i automatizujte proces izmena elemenata sklopa
30 септември 2020 г. от
Projektovanje međuzavisnih delova sklopa - SolidWorks Assembly Envelopes
Solfins doo, Mladen Bogićević
| No comments yet

Jedna od najvećih prednosti SolidWorks platforme jeste mogućnost rešavanja velikih sklopova "od celine ka detaljima". Projektant može da koristi elemente sklopa kao aktivne reference da kreira nove komponente drugog sklopa ili podsklopa. To znači da će bilo koja izmena u jednom ili drugom (pod)sklopu, automatski biti propagirana na elementu koji spaja ta dva sklopa.

Pored toga, postoji i problem veličine fajlova kada radimo sa sklopovima, pa je potrebno primeniti dobre prakse projektovanja kako bismo sprečili "bagovanje" hardvera koje usporava rad. 

Profesinalci to rešavaju pouzdano i jednostavno, kreiranjem podsklopova u stablu sklopa, tako da aktiviramo u potpunosti samo one delove koji su nam potrebni za dalji rad. Istovremeno, ovakva organizacija pojednostavljuje dodelu zadataka timovima, uz prednost da njihovo rešavanje pojedinačnih sklopova neće ugroziti celinu koja treba da bude sklopljena na kraju, ili nakon svake izmene.

SolidWorks 2020 za ovaj proces uvodi i funkcionalnost pod imenom - Envelope Publisher u Assembly Envelopes alatu. 

Primer korišćenja Assembly Envelope Publisher-a

Odoo image and text block

Zadatak - kreirati vezu sklopa vozila sa sklopom izmenjivog priključka

Odoo image and text block

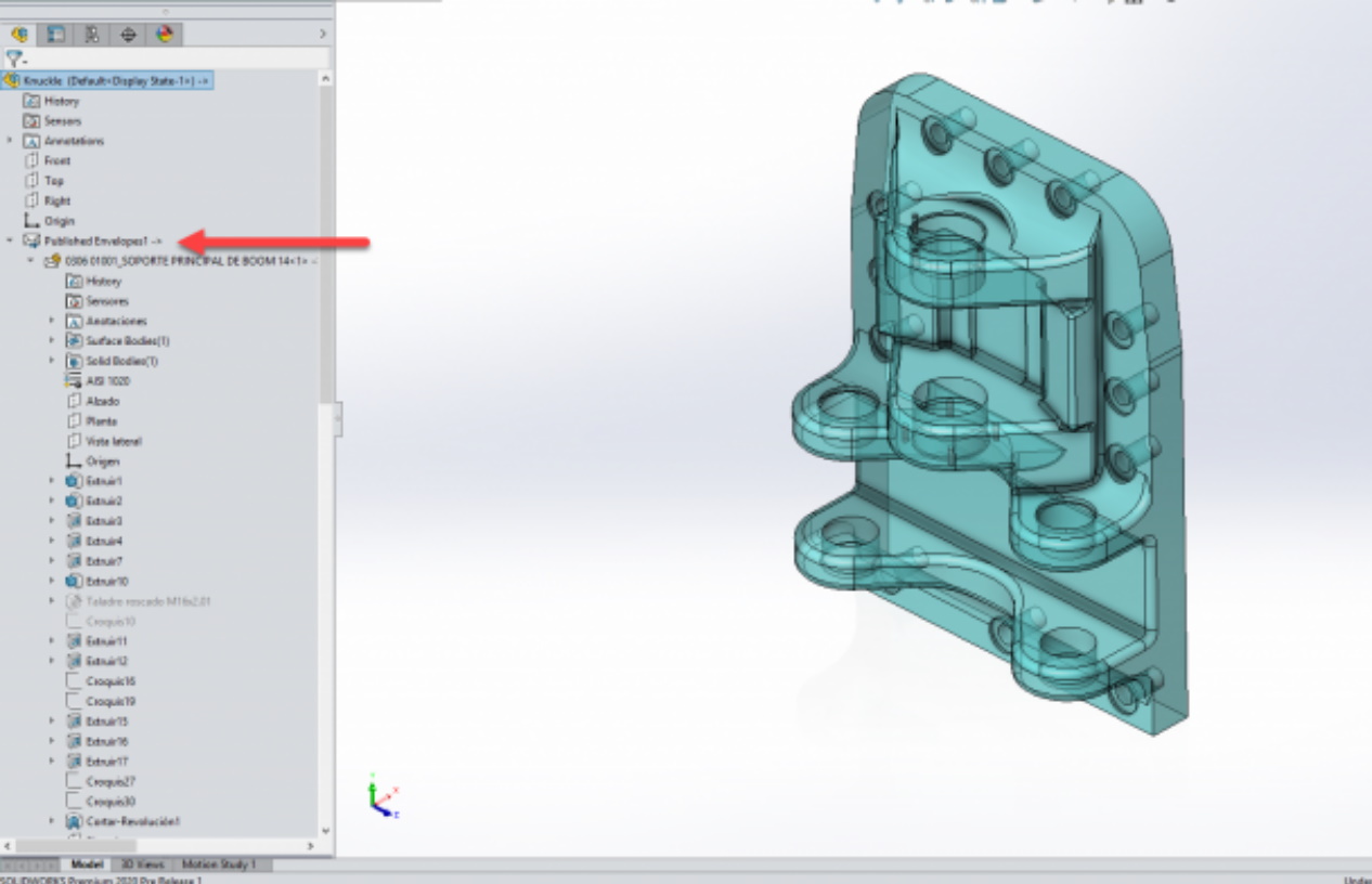
Boom Support nalazi se u Boom Assembly

Odoo image and text block

Definisanje podsklopa

Odoo image and text block

Dalja optimizacija podsklopa

Odoo image and text block

Definisanje komponenti koje će imali ulogu "Envelop-a"

Odoo image and text block

Izdvajanje elementa koji za želimo da vežemo sklop

Odoo image and text block

Editovanje veze sklopa (ubacivanje dve podloške)

Odoo image and text block

Koristimo "Boom Support" za pozicioniranje veze

Projektovanje međuzavisnih delova sklopa - SolidWorks Assembly Envelopes
Solfins doo, Mladen Bogićević 30 септември 2020 г.
Споделяне на статус
Архив
Регистрирайте се да оставиш коментар