Pogledajte kompletnu prezentaciju Dassault Systemes SolidWorks 3D CAD platforme...Kako za razvoj i proizvodnju velikih građevinskih i rudarskih mašina, tako i za održavanje voznog i mašinskog parka kada postoji problem sa nabavkom ili dokumentacijom za proizvodnju rezervnih delova.
Čak i ako ste fokusirani na samo jednu specifičnu komponentu ili podsklop građevinske i druge mehanizacije, Solfins implementacija Dassault Systemes rešenja vas čini efikasnijim i otvara nove potencijale za razvoj proizvoda, optimizaciju proizvodnje i rast firme.

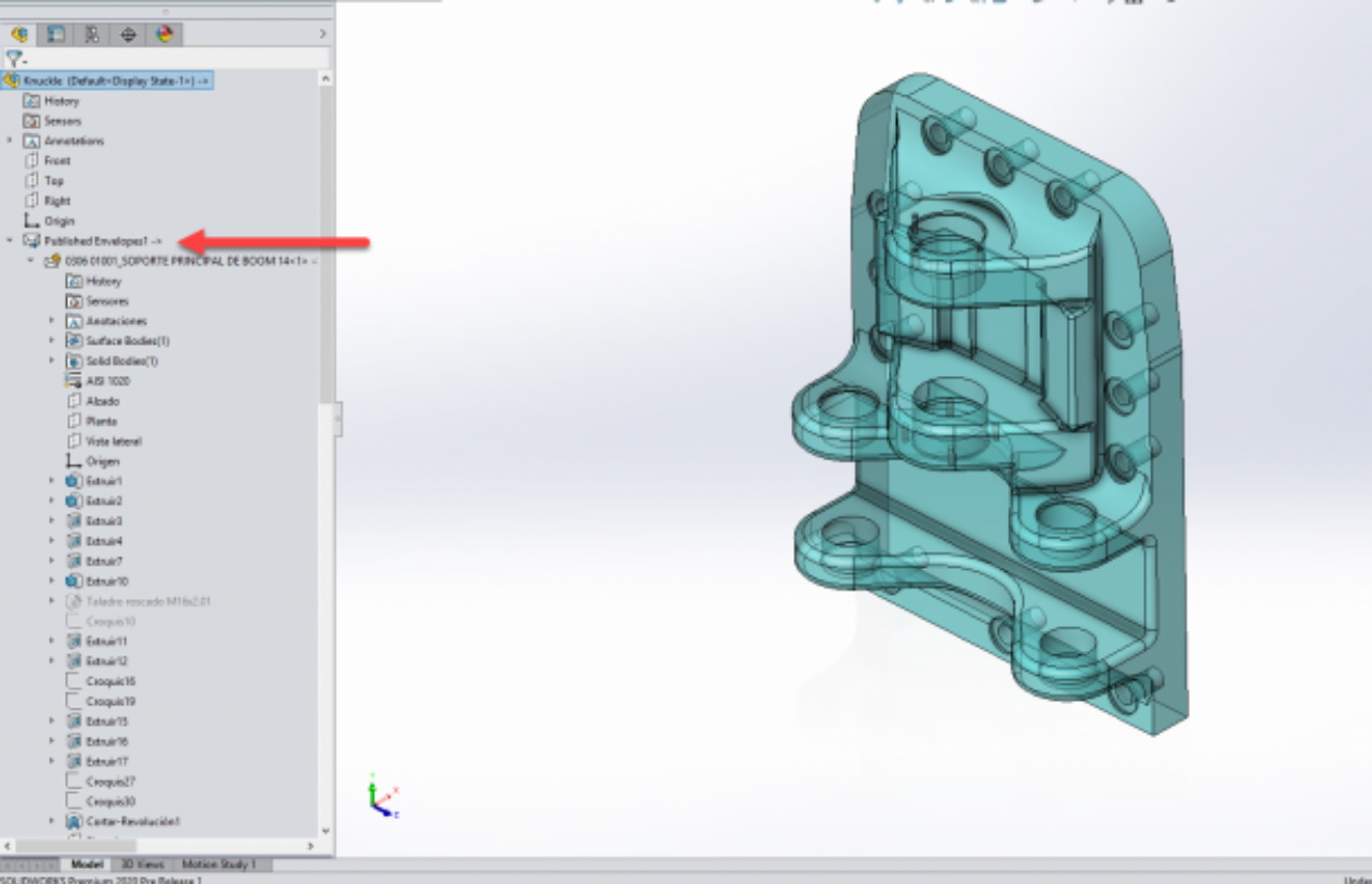
dizan, konstrukcija, dokumentacija, testiranja u jednom 3D modelu!
Optimizujte svoj proizvod
smanjite masu i troškove uz zadržavanje kvaliteta
Testirajte svoj proizvod
simulirajte ponašanje u realnim uslovima eksploatacije
Ceo proizvod u jednom 3D modelu
komponente, sklopovi, podsklopovi, instalacije, detalji, izmene i varijante
Pogledajte ceo video tutorijal na jednom primeru proizvoda
SolidWorks resursi
Nikad vam neće trebati drugo rešenje!
Ključne prednosti implementacije SolidWorks softvera:
hiljade obučenih korisnika samo u Srbiji - SolidWorks se uči u srednjim školama i na fakultetima, a obuke za SolidWorks kroz Solfins 3D Akademiju prošlo je više stotina inženjera i tehničara
milioni korisnika u celom svetu - veoma aktivna korisnička zajednica koja kreira beskonačne resurse za učenje, odgovara na pitanja, pomaže drugim korisnicima i početnicima
My.SolidWorks portal za korisnike - sa hiljadama zvaničnih tutorijala, tehničkom podrškom kroz forume i sl.
Solfins blog - više stotina stranica sa uputstvima za razne proizvode, za upravljanje licencama, itd.
Solfins radionice i seminari za klijente - svake godine desetine sati novog besplatnog edukativnog materijala za korisnike.
Solfins 3D tehnologije
3D CAD softver je osnova za naredni korak svake firme koja radi prema neažurnim crtežima. Odatle kreće nova era, ne samo projektovanja nego i celog poslovanja. Eliminišu se greške, ispravke, škartovi, skraćuje se ciklusno vreme za isporuku svakog proizvoda, vodi se uredna dokumentacija korisna i za svaki naredni projekat, a veza razvoja i proizvodnje postaje sve efikasnija kako se povratne informacije unose u izvorne 3D modele i dalje automatski propagiraju u crteže, uputstva, rendere.
Solfins vam može pomoći na celom ovom putu kao što smo to već učinili sa stotinama firmi proizvođača u Srbiji i okruženju. Od nas dobijate:
predloženo softversko rešenje prema vašim resursima, potrebama, idejama
isporuku i implementaciju rešenja uz prilagođavanje softvera vašim procesima
obuku svih korisnika softvera i kontinuiranu tehničku podršku
predloge za naredne korake razvoja portfolia i procesa - simulacije, parametrizacija, varijante, uputstva, katalozi, itd.




SolidWorks u projektovanju i razvoju složenih građevinskih i rudarskih mašina